2026年3月23日,资源昆虫高效养殖与利用全国重点实验室微孢子虫团队在病原体生物学领域顶级期刊PLoS Pathogens(中科院一区Top)在线发表题为“Microsporidian Encephalitozoon hellem inhibits host mitophagy by inducing ERAD to degrade BNIP3L”的研究论文,揭示了微孢子虫通过分泌效应蛋白“劫持”宿主内质网相关降解(ERAD)通路,抑制宿主线粒体自噬的机制。

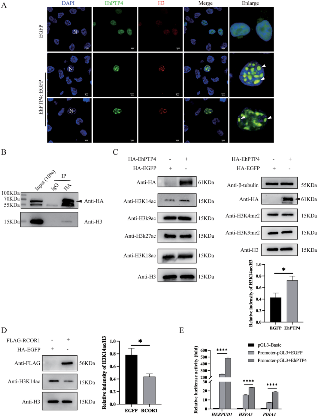
微孢子虫(Microsporidia)广泛感染人类和重要经济动物(蚕、蜂、虾等),营专性细胞内寄生,依赖宿主线粒体提供能量和相关营养物质,能够与宿主线粒体紧密结合并干扰其正常功能。然而,微孢子虫如何抑制宿主细胞对异常线粒体的清除机制(线粒体自噬),是个未解之谜。为回答此问题,研究团队利用海伦脑炎微孢子虫(Encephalitozoon hellem)感染模型,鉴定了一病原分泌性效应蛋白(EhPTP4),该蛋白在感染过程中定位于宿主细胞核内,能够上调宿主ERAD通路关键基因(HERPUD1、HSPA5、PDIA4)的表达,导致宿主蛋白泛素化水平显著提升。蛋白质组测序分析表明,宿主线粒体自噬关键蛋白BNIP3L的泛素化水平明显升高,蛋白量显著降低,导致线粒体自噬被抑制。深入分析发现,EhPTP4能够与宿主细胞核内的表观遗传修饰复合体关键蛋白RCOR1互作,从而调控ERAD通路关键基因区域组蛋白的乙酰化修饰,促进相应基因的表达,激活ERAD通路。

该研究揭示了微孢子虫利用宿主ERAD通路抑制线粒体自噬的感染调控新机制,阐释了病原既干扰宿主线粒体功能又维持宿主线粒体稳态的“平衡策略”,为深入理解微孢子虫致病机制及其感染治疗研究提供了重要参考。

西南大学资源昆虫高效养殖与利用全国重点实验室为该论文第一完成单位,硕士研究生邹子筠和胡一博为论文共同第一作者,李田研究员为论文通讯作者。该研究由国家自然科学基金面上项目(3227294)、国家自然科学基金区域创新发展联合基金重点支持项目(U25A20710)、西南大学创新研究2035先导计划项目(SWU-XDJH202322)资助。
论文链接:https://journals.plos.org/plospathogens/article?id=10.1371/journal.ppat.1014078
供稿:汪春霞 李田 审核:代方银